The Accountability Chart: Better Than an Org Chart
I started Ferguson Builders in 2010. Currently, our team consists of 12 members, and we anticipate revenue of $4 million for 2023.
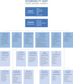
In 2022, we implemented the Entrepreneurial Operating System (EOS) which equipped us with the frame work, concepts, and tools that gave us traction towards continued growth. The tool I’ve found notably beneficial is the Accountability Chart. It functions like a traditional organizational chart, but with key differences that enhance efficiency and utility.
What is an Accountability Chart?
A traditional organizational chart maps out the overview of a company’s internal structure. The diagram displays a title, a name, and that’s where it stops. When referencing job titles, companies may use different terms to describe an identical role. For instance, in Company A, the term “Production Manager” may represent one role, while in Company B, it describes an entirely separate position.
An Accountability Chart clarifies the responsibilities for each role, in addition to one’s title, name, and internal structure.
How an Accountability Chart Works
The 12 people in our organization each hold a different role, and the Accountability Chart breaks each of those roles into five to seven key areas of responsibility.
If I’m a carpenter and I report to the lead carpenter, who reports to the production manager, I know who to inform when pertinent information is missing on a jobsite. With the Accountability Chart, I can go directly to the person accountable rather than going up, over, and back down. This process removes all the individuals who are not involved in finding the solution.
Another example would be if there is a dimensioning error. The draftsperson is accountable for accurate drawings. As a carpenter utilizing the chart, I can go directly to the draftsperson, request verification of the information, and work through solving the issue directly. If that information then requires a change order, the carpenter continues the flow to the lead carpenter, who will go to the estimator, and so on.
This chart helps team members understand their roles, the roles of their peers, and how to contribute to the organization’s goals.
Job Satisfaction
How does someone know they should aspire to be in a different role? Instead of climbing the corporate ladder to a role that is not tailored to your strength, the chart allows you to determine if you are in the right seat.
Team members often realize, “Hey, I love my job, and I can get better at it without taking on those responsibilities.” We’ve had people decline advancement in the organization because they did not want the duties of the role they were offered.
The Owner’s Role
In addition to efficiency and job satisfaction, the Accountability Chart allows every decision to be autonomous and frees me up as the owner.
When one person answers all the questions and concerns, that person becomes a bottle- neck in the organization. Because of the Accountability Chart, I can say, “These people are better at answering that question. They are the responsible parties.”
A team member can now measure how far they should take an issue before they need to bring in other key players. This streamlines the decision-making process. It also reveals the holes in the organization, which helps to fill missing seats.
When one person answers all the questions and concerns, that person becomes a bottleneck in the organization.
I have a personal vision of expanding the business significantly. In pursuit of this vision, we have ambitious goals. With the tools and people in place, Ferguson Builders has been able to grow without me as the owner being depended on for every detail. I delegate authority to my team members, preventing my involvement in every single discussion.
Job Descriptions
We use the term “key responsibility areas” or “key result areas” for our job descriptions. They are an extension of five to seven points listed on the Accountability Chart. The idea is to take an entire job description and summarize it down to those key points.
When we restructure a role or make changes to our Accountability Chart, we start by focusing on that role’s key areas. Each role is then broken down into a multi-page job description that defines its deliverables.
The document begins with defining the qualifications of the role (required experience, education, physical requirements ect.) It is followed by the three P’s: “People,” “Project,” and “Personal.”
“People” refers to the position’s communication aspects. “Project” outlines the role’s responsibilities.
“Personal” refers to expectations for ongoing development in effort to grow as an individual, both personally and professionally. The utilization of the tools from EOS, has helped us not only maintain progress, but exceed our goals.
About the Author

Mark Ferguson
Mark Ferguson is president of Ferguson Builders. He has an MBA and BS in Construction Management from Bob Jones University.

